Ccaerbon
C ostc dr ldr m i c / l mic/h c/l i h d r mic/l ldr mic/h mic/h ldr ldr c/li mdr c / l i m u o n c o rc ldr ncc hdr r c c mdr mdr rc mdr h d r m d r hdr hdr o hdr hdr.
Ccaerbon. Purple Line Transit Neighborhood Plan Land Use & Zoning Concept MixedUse Corridors & Character Residential Areas S Y O S T ER D R W CARUSO PL W 1ST ST. Ozette Island Garden Island Tivoli Island Spike Rock Father And Son James Island Split Rock Kalaloch Rocks Destruction Island Abbey Island Alexander Island.

Catalysts Free Full Text Asymmetric Ketone Reduction By Immobilized Rhodotorula Mucilaginosa Html

E Debugging R Code Hands On Programming With R

His Eye Is On The Sparrow Chords Lyrics And Sheet Music For C Instruments Sheet Music Hymn Sheet Music Clarinet Sheet Music
Ccaerbon のギャラリー
Assignment 1 Studocu

Nitrogen Use Efficiency Definition Nitrogen Use Efficiency Defined

C Est Si Bon Menu In Port Angeles Washington Usa

Nanomaterials Free Full Text Interfacial Design On Graphene Hematite Heterostructures For Enhancing Adsorption And Diffusion Towards Superior Lithium Storage Html

It S My Life Sheet Music Bon Jovi Sheetmusic Free Com

Solved A Metal Sphere With Radius R A Is Supporte

Advertisement For Crane S Little Bon Bon Pills For Sluggish Liver The British Library

Frontiers Complex Interactions Between Membrane Bound Organelles Biomolecular Condensates And The Cytoskeleton Cell And Developmental Biology

Evaluation And Management Of Youth Onset Type 2 Diabetes A Position Statement By The American Diabetes Association Diabetes Care
Solved Consider The Relations R S T U On The Set A B C D Let R A A B C C B C D D B D Dd S

Endocytosis Against High Turgor Pressure Is Made Easier By Partial Protein Coating And A Freely Rotating Base Biorxiv

Energies Free Full Text Co Gasification Of Treated Solid Recovered Fuel Residue By Using Minerals Bed And Biomass Waste Blends Html

The Empirical Dependence Of Tornadogenesis On Elevation Roughness Historical Record Analysis Using Bayes S Law In Arkansas In Journal Of Applied Meteorology And Climatology Volume 58 Issue 2 19

Surface Potential And Thin Film Quality Of Low Work Function Metals On Epitaxial Graphene Scientific Reports

Geochimica Et Cosmochimica Acta Journal Elsevier

Effect Of Erb On Hepg2 And Huh7 Cell Migration A B Cell Scratch Download Scientific Diagram

Solved 9 Let A A B C D E And R Be The Relation O Chegg Com

Cover Picture Interference Of Seasonal Variation On The Antimicrobial And Cytotoxic Activities Of The Essential Oils From The Leaves Of Iryanthera Polyneura In The Amazon Rain Forest C B 10 19 Martins
Can We Stop Muc 1 From Mucking Up The Kidney Nephjc

Kala Learn To Play Elvis Rockabilly Concert Ukulele Starter Kit Kala Brand Music Co

There Are Three Concentric Thin Spheres Of Radius A B C Agtbgtc The Total Surface Charge Youtube

Pdf Effects Of Creatine Supplementation On The Onset Of Neuromuscular Fatigue Threshold And Muscle Strength In Elderly Men And Women 64 86 Years

Misc 8 Given A Non Empty Set X Consider P X Which Is The Set Of

Characterizing Building Blocks Of Resource Constrained Biological Networks Bmc Bioinformatics Full Text

Effect Of Er Interlayer On Microstructure Composition Electrical And Mechanical Properties Of Erbium Oxide Coating On Steel Sciencedirect

Ics 6b Homework 8 Wk8 1 1 Let R Be The Relation On The Set 0 1

Milper Message Number 08 070 U S Army
Y3 Qvkemniljjm
251 Erb St W Kitchener On N2l 1v8 2 Bedroom Apartment For Rent For 475 Month Zumper
Abraham Erb Wikipedia

Erb To Js On A Rails Api Jquery Free Dev Community

Does The Ppw System Being Down Have Something To With Erb Not Sure If This Was Already Asked Or Not Rallypoint

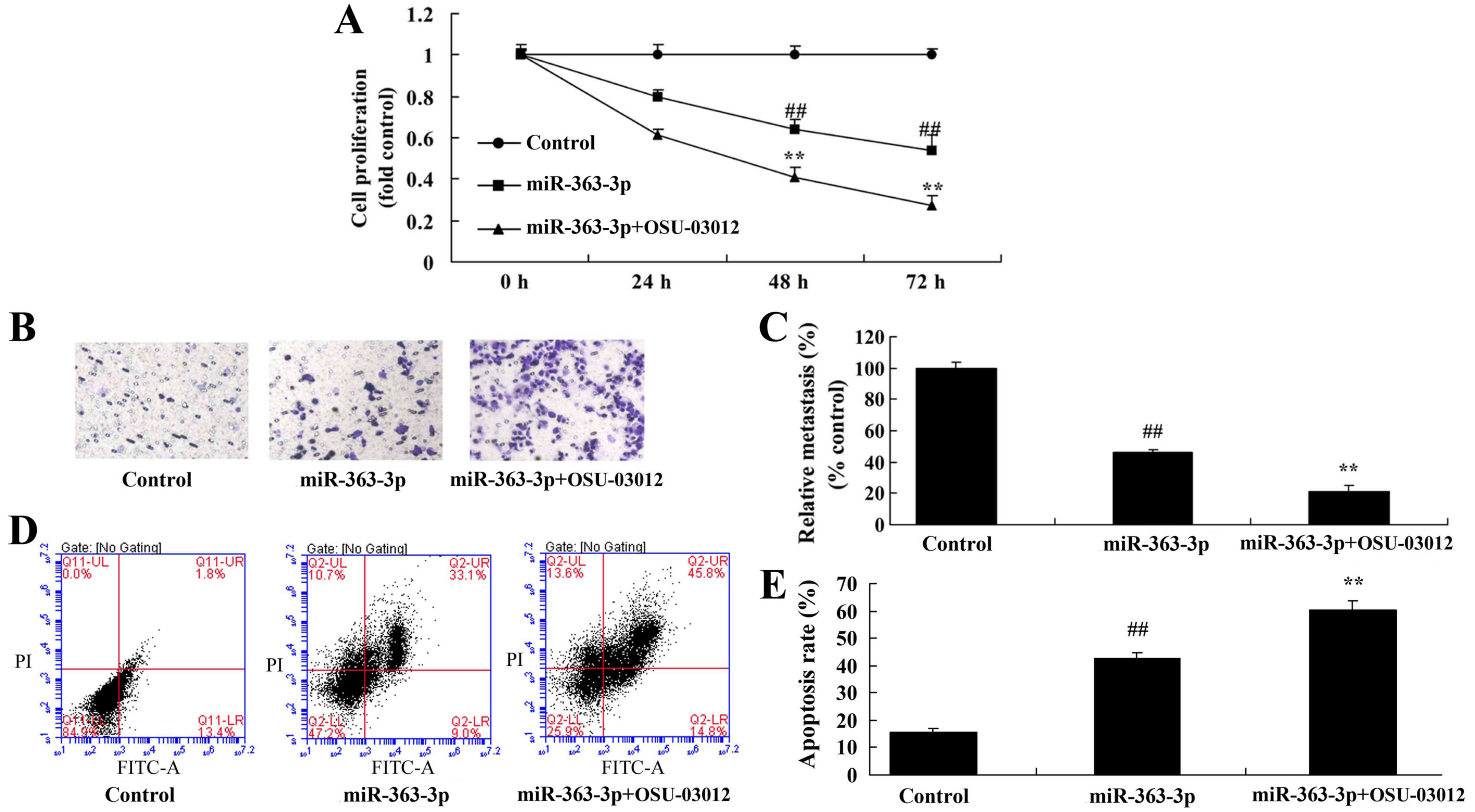
Microrna 363 3p Inhibits Cell Proliferation And Induces Apoptosis In Retinoblastoma Cells Via The Akt Mtor Signaling Pathway By Targeting Pik3ca

Let A 1 2 3 19 Let R Be A Relation On Axa By A B R C D If Ad For A B C D A Prove That R Is

Math 317 Hw 9 Solutions

Tukey Test And Boxplot In R The R Graph Gallery

Let Z Be The Set Of Integers Show That The Relation R A B
It S The Weekend Service Changes On The 1 2 3 4 5 6 7 A B C E F J M N L Q And R Trains Thanks Gothamist

Solved Let R And S Be Relations On The Set A B C D E Chegg Com

Preorder Now From Erb Books Tarzan Of The Apes The Artist Edition Edgar Rice Burroughs

Notes

Solved Given The Relation R A A B B A B C B Chegg Com

Backward Search An Overview Sciencedirect Topics

C Horizon Soil Type Britannica

Final Relation1 M Tech Cse

Non Invasive Identification Of Paint Binders In Illuminated Manuscripts By Er Ftir Spectroscopy A Systematic Study Of The Influence Of Different Pigments On The Binders Characteristic Spectral Features Heritage Science Full Text

Wiring Simplified 45th Edition Diy Electrical Installation Guide Erb Ws The Home Depot
Dfrac0111a11 Neutral Ph A Mix See How To Solve It At Qanda

Chord I Am Bon Jovi Tab Song Lyric Sheet Guitar Ukulele Chords Vip

Ok Yeah Sha And Bon Are Dating Change My Mind Waltenfiles
Fin 460 Homework 3 Fin Homework 3 Austin Yoon Q1 Stock A U19s Expected Return And Standard Deviation Are E Ra 8 And U03c3a 15 While Stock B U19s Course Hero

R Programming Language Wikipedia

Arng 25q My Erb Shows Ft Bliss As My Next Assignment Is That Right In Ait Right Now Nationalguard
Osa Low Threshold And Controllable Nanolaser Based On Quasi Bic Supported By An All Dielectric Eccentric Nanoring Structure

Printable Flashcard Collection Letters B C Stock Vector Royalty Free

If A A B C D Then A Relation R A B B A A A On

Dual Function For Tango1 In Secretion Of Bulky Cargo And In Er Golgi Morphology Pnas

Let A 1 2 3 9 And R Be Relation In A A Defined By A B R C D If A D B C For

Consider The Set A A B C Give An Example Of A Relation R On A Which Is I Reflexive Maths Relations And Functions Meritnation Com

Effects Of Solid Solution Strengthening Elements Mo Re Ru And W On Transition Temperatures In Nickel Based Superalloys With High G Volume Fraction Comparison Of Experiment And Calphad Calculations Springerlink

Cyclin E Expression Is Associated With High Levels Of Replication Stress In Triple Negative Breast Cancer Npj Breast Cancer
Solved 2 Consider The Following Set Of Functional Depend Chegg Com

The French Bistro Done Right Food And Drink Portland Mercury

C Est Bon Cajun Hibiscus

Solved 1 Consider The Relation R On Z Defined By R N M Chegg Com

Solved An Equivalence Relation On A Set A Is A Relation I Chegg Com

Thrive Five Years On And Into The Covid 19 Era British Journal Of Anaesthesia

A Upconversion Luminescence Spectra And Power Dependence Of The B Download Scientific Diagram

Nature S Gate 32 000 I U Roll On Vitamin E Oil 1 1 Oz Walmart Com Walmart Com

Pick Your Own Activity Flamingo Fun Quiz Flamingo Writers Workshop

For A K Cl Ion Pair Attractive And Repulsive Energies Ea And Er Respectively Depend On The Homeworklib

Cam Ye O Er Frae France Wikipedia
Let N Denote The Set Of All Natural Numbers And R Be The Relation On N X N Defined By A B R C D If Ad B C

Let Z Be The Set Of All Integers And R Be The Relation On Z

Relations Review A Binary Relation On A Is A Subset Of A A Set Of Ordered Pairs Of Elements From A Example A A B C D E R A A A B B B B C Ppt Download
Osa Wide Range Ratiometric Upconversion Luminescence Thermometry Based On Non Thermally Coupled Levels Of Er In High Temperature Cubic Phase Nayf4 Yb Er

The Cost Of Diabetes Care An Elephant In The Room Diabetes Care

Relations Review A Binary Relation On A Is A Subset Of A A Set Of Ordered Pairs Of Elements From A Example A A B C D E R A A A B B B B C Ppt Download

Solved 5 A Relation R Is Defined On Z As Follows For Al Chegg Com
12 21 Clare W Graves Revisited Beyond Value Systems Biocultural Co Evolution And The Double Helix Nature Of Existence Integral Leadership Review
Guidance On Information Requirements And Chemical Safety Assessment Echa

Final Relation1 M Tech Cse

Page Linking s And Url Parameters In Ruby On Rails

Let R Be A Relation On The Set Of Integers Given By Arb A 2 K B For Some Integer K Then R Is

Ex 1 4 11 Let A B C D A C B D Chapter 1
Impact Of Covid 19 Pandemic On Information Management Research And Practice Transforming Education Work And Life

Cochlear Amplification And Tuning Depend On The Cellular Arrangement Within The Organ Of Corti Pnas

Letter Formation The Ot Toolbox



