ラジオ コーナー 案
16/02/ · /2/16 (日) /2/16(日)「座談会の話/安田さんが聞いてるラジオの話/新コーナー案」.
ラジオ コーナー 案. 10/06/17 · 「〇〇(ラジオ番組)の (コーナー名)みたいなコーナー」のように教えてくれるとうれしいです(^u^) 絞込 あと70件投稿があります スウ 1446日前 ワイドなショーみたいな感じでトークしていたら聞くと思う 投稿ID xingzi 1446日前 90年代のヒットソング特集 投稿ID sam 1446日前 お. インターネットラジオステーション<音泉> コーナー紹介 ふつおた パーソナリティへの質問やtvアニメ第3期『「ご注文はうさぎですか?bloom」についてなど、何でもお寄せください。 みんなでbloomパーティ! 2. RCY ラジオきゃっちゅー 第005回 コーナー案その4:Short Story Studio は コメントを受け付けていません.
25/10/14 · 何かラジオのコーナーでいい案ありますか? いま、学生二人でラジオをやろうとしてます。 しかし、コーナーが、 「OP、EDトーク」、「5・7・5」しか決まっていません。 ええと、 ・基本はトークのみでやる。 ・ゲストは呼ばないが、ゲスト呼んでも、出来るコーナー ・学生二人 ・はが. ラジオコーナー案|やる気7%くらい・・・ 2ページ目 ホーム ピグ アメブロ 芸能人ブログ 人気ブログ Ameba新規登録(無料) ログイン やる気7%くらい・・・ やる気はありません。暇つぶしに適当に更新します。 ブログトップ;. 05/05/ · FM高松でラジオのコーナー企画案をぶつけたんだ。 みなさん、りゅう@kawamuraryuです。 FM高松『Action815!!!』の金曜日に1600〜1800まであるのですが、そのコーナーに1730〜の10分程度ださせてもらっています。 3年程前に1年間くらい担当させてもらってたんですが、電話でのコーナー出演なので.
27/06/11 · カウントダウンワースト5ですね。歌だけでなく日常にある音をラジオで聴くと、ああも笑えるものなのかと教えられました。 RT @mirakki_mirakki 質問!今まで聴いてきたラジオ番組で『印象に残っている企画』を教えてください。いくつお答えいただいてもOKです。 1540 ミラッキ. 今回の学習 Fantastic Festivals 世界の祭り (2. 18/01/17 · 毎週のネタコーナーもほんとうにヒドイ内容。 あいつこんなこと言ってましたリターンズ テレビ・ラジオ・雑誌・ブログ・Twitterなどで、 有名人が調子ぶっこいて話していたことなどをチクってもらう企画です。 JFN より引用 有吉のそれわかるー! ※どの女優にどんなイジメられ方をし.
YuYu, バラエティ, ラジオきゃっちゅー, 叉旅猫兄;. 21/10/13 · ラジオ コーナー案 面白い 毎週のネタコーナーもほんとうにヒドイ内容。 あいつこんなこと言ってましたリターンズ テレビ・ラジオ・雑誌・ブログ・Twitterなどで、 有名人が調子ぶっこいて話していたことなどをチクってもらう企画です。. 08/02/13 · 次回も、ラジオきゃっちゅーでやっていくコーナーを考えます。 今回やったコーナーへの感想や「これ面白いんじゃない?」というコーナー案がありましたら、投稿よろしくお願いします。 その他、普通のおたよりも募集中。.
24/01/13 · ラジオきゃっちゅー 第002回 コーナー案その1:まさかのストーリー Item Preview podcast_ysradiostation_002__itemimagepng removecircle Share or Embed This Item Share to Twitter Share to Facebook Share to Reddit Share to Tumblr Share to Share via email EMBED. ラジオコーナー案|やる気7%くらい・・・ 5ページ目 「ラジオで呟こう」略して「 #らじつぶ 」というコーナー案 リスナー歴7年の僕がガチでおすすめするラジオ番組7選<随時 #17コーナーのコーナー TBSラジオ FM905;. ※今後コーナーはいろいろ増やしていく予定です♪お題や新しいコーナー案などもお待ちしています! 『達也と芽衣子のほのぼの夫婦ラジオ~野村家へようこそ!~』 では、 あなたからのメッセージをお待ちしています。 番組の感想や各コーナーへのお便り、パーソナリティへの質問や.
いつも応援&ご視聴ありがとうございます! 毎週金曜日・22時より30分くらいで配信していきます♪ 次回募集テーマ バイクで経験した一番辛い. 28/11/15 · 音楽家、俳優、文筆家と幅広い活躍を続ける星野源が、“オールナイトニッポン”の火曜日に登場! 08年に「オールナイトニッポン・クリエイターズナイト」を担当した星野源が様々な活動を経て、新たなオールナイトニッポンの歴史を作ります! 「深夜の解放区」オールナイトニッポンな. 01/10/18 · 明神わいふぁい!ラジオコーナー紹介 投稿日 18年10月 1日;.
放送 コーナー案紹介&join aliveの思い出の1曲 先週から募集を始めました 先週は札幌のバンド hikageのgen さんが リモート出演してくれました。 そこで!!! リモート出演のコーナーをレギュラー化しよう ということで コーナー名を募集 し. 24/06/16 · コーナー発案所 番組でやってみてほしいコーナー案を大募集。 具体的な企画案でもざっくりとしたイメージでも何でもokです。 一問一答 お題 一言で答えられそうな伊波さんへの質問を募集中! 新コーナー「あん塾」. 番組では皆さんからのメッセージを大募集! 下記、コーナー宛てにたくさんの投稿をお待ちしています!! 乗り越えろ!英語の壁トレーニング お題を英語で相手に伝えることができるかチャレンジしながら、 2人の英.
「中継コーナー紹介」よりダウンロードしてお使いください。 年下期 生cm企画書 年下期の「生cm企画書」をアップしました。 「生cm企画」よりダウンロードしてお使いください。 年下期 スポット企画 企画書 年下期のスポット企画をアップしました。 ※「時報スポット」「交通. ラジオ第2放送 毎週 月曜日・火曜日 午後8:10〜8:30 ※この番組は、前年度の再放送です。 出演者紹介;. 12/03/14 · ラジオにありがちなことや、よくあるコーナーについて語るスレです。 125 : ラジオネーム名無しさん :(月) IDDuQmm7lf ラジオネーム・動物奇想てんぷら.
Show Y's Radio Station, Ep ラジオきゃっちゅー 第002回 コーナー案その1:まさかのストーリー Jan 24, 13. 24/10/16 · みなさんは、どんなラジオ番組を聴いたことがありますか?長年続くオールナイトニッポン。話題のアーティストが出演し、若者に人気のschool of lock!。オシャレなイメージがあるjwaveの番組などなどしかし、ラジオといえば、tv時代より. おひる1時分頃~ 吼えるコンちゃん コンちゃんが、旬のテーマ・政治、経済、社会、芸能などあらゆるジャンルから話題を選び、コンコンと吼えます。ちょっと吼えすぎ!? 今日のテーマは・・・ ・国連常任理事国に物申す! "平和への責任"自覚なし.
Listen to ラジオきゃっちゅー 第003回 コーナー案その2:対決!かぶらナイン by Y's Radio Station for free Follow Y's Radio Station to never miss another show. 03/11/ · MBSラジオ 番組の最新情報、ゲストなど掲載 番組一覧 を募集したりや、リスナーさんの不平不満、愚痴を聞く「グチのはけ口メガネ寺」などコーナー案も考え、番組のしつらえを練り上げたヤマヒロさんと森アナ。 その企画書を実現するべく、試金石ともなったのが9月6日の茶屋町. ・コーナー案への投票、お願いします。 投稿募集 次回も、ラジオきゃっちゅーでやっていくコーナーを考えます。 次回でコーナー案は最後です。 その次の回で、この番組でやっていくコーナーを決定します。 次回やるコー.
現在、アッシュフォード学園生徒会ラジオ放送局Fのコーナー案を募集しております! 皆様の自由な発想を、こちらに書込ください。 期間は―無限―です! たくさんのコーナー案をお待ちしております。 レス書込 04/08(Thu) 0118 コーナー案 レイ はじめましてレイと言います。いつも楽しく読ん. 12/04/ · ということでラジオの新コーナー案を出してみました。 ポッドキャストタネラジの「新コーナー」を考える企画会議。よのなか全部タネにするための企画としてありなのかを検討します。うーん弱いか。 知らない言葉辞典 分からない言葉を分からないと素直に言って、一歩づつ階段を上が. 現在、アッシュフォード学園生徒会ラジオ放送局Fのコーナー案を募集しております! 皆様の自由な発想を、こちらに書込ください。 期間は―無限―です! たくさんのコーナー案をお待ちしております。 レス書込 10/30(Fri) 1659.
21/02/13 · ラジオきゃっちゅー 第004回 コーナー案その3:週刊 きゃっ通 Item Preview podcast_ysradiostation_004__itemimagepng removecircle Share or Embed This Item EMBED. ラジオのアナ〜ラジアナ へのツッコミ・パーソナリティに挑戦してほしいこと・話してほしいニュースや話題・新コーナー案など、何でもokです。どんどん送ってください! ラジオネーム 必須 性別 必須 男性 女性 回答しない 年齢 番組へのメッセージ 必須 住所 氏名 ※応募された個人. ラジオコーナー案|やる気7%くらい・・・ ホーム ピグ アメブロ 芸能人ブログ 人気ブログ Ameba新規登録(無料) ログイン やる気7%くらい・・・ やる気はありません。暇つぶしに適当に更新します。 ブログトップ;.
08/06/ · コーナー案紹介&join aliveの思い出の1曲 ;.

時代は 声の温かさ を求めている 社内ラジオのススメ Gマガ Glassyの未来と ボクらの今を伝える

ラジオミキサーが使う プロの現場からdtm 配信でも使えるエフェクトとは ラジトピ ラジオ関西トピックス Yahoo ニュース

ラジオコーナーレポート Fm高松のラジオコーナー企画で新しい試みをしました りゅうちゃん Com
ラジオ コーナー 案 のギャラリー

Hello Pro Station Youtube Shows Tv Radio Magazines Jplop Com View Topic

Youtubeラジオ局 Pilot サロン Campfireコミュニティ

21ガクの性対象

花澤香菜さん参戦 チェインクロニクル のラジオ番組が 井口裕香 花澤香菜のチェンクロラジオ に進化 1枚目の写真 画像 インサイド

ダウンロード ラジオ コーナー 案 壁紙を無料でダウンロードchd

福田 展大 Fuquda Nitter By Pussthecat Org

J Waveラジオ放送と連携しデリバリー テイクアウトマップを配信 株式会社アイリッジのプレスリリース

Amaenの雨の縁側ラジオ 音楽にまつわるゆるいお喋りエトセトラ A Podcast On Anchor

ダウンロード ラジオ コーナー 案 壁紙を無料でダウンロードchd

ラジオ制作現場 企画の進め方 ふぐd Note

構成tこと構成作家 田原弘毅さんに聞く ラジオの作り方 第3回 アニメイトタイムズ

Dc Factory ハロモバ 矢島舞美 ラジオ 隣のやじまん家 21年初回は Beyooooonds 西田汐里 が出演決定 次回はテーマトークをお休みし 新コーナー案 を大募集 対決お題 1月誕生日 タレコミふつおたも 締切 1 6 水 17 00 宛先

ラジオ制作現場 企画の進め方 ふぐd Note

日向坂46初の冠ラジオ番組 佐々木久美 東村芽依 金村美玖が番組の愛称を考える 無料のアプリでラジオを聴こう Radiko News ラジコニュース

ラジオ制作現場 企画の進め方 ふぐd Note

ラジオ メール 送り 方 ラジオのメール お便り の書き方 ロードローラー Note

二宮和也 もう若者じゃなかった スタッフの指摘に え Coconuts

菅田将暉 やり過ぎた 僕たちは 笑 1万円超えのオフィシャルパーカーについて陳謝 ニッポン放送 News Online

Fm高松でラジオのコーナー企画案をぶつけたんだ りゅうちゃん Com

アミティエラジオ 株式会社hスリーアップ H3up Amitie

本番前 金曜ボイスログ の打ち合わせ現場に潜入

構成tこと構成作家 田原弘毅さんに聞く ラジオの作り方 第3回 アニメイトタイムズ

ラジオ制作現場 企画の進め方 ふぐd Note

配信者向け ネットラジオに台本は要らない ざっくりのqシートで流れを掴めばok Shimotsumagazine

Mbsラジオ 茶屋町ヤマヒロ会議 私の反省会 森たけし フリ た アナウンサー オフィシャルブログ いつもゆるゆる Powered By Ameba

オードリーのオールナイトニッポン 毎週土曜 25 00 27 00

チョコレートプラネットの東京遊泳 Chocopla Joqr Nitter

958 ラジオの新しいコーナーを考えてみよう春 企画会議 タネラジ Tane Radio

Youtubeラジオ局 Pilot サロン Campfireコミュニティ

Fm Fuji Tokyo78 6 Kofu 0

いきものがかり吉岡聖恵のうたいろradio 番組の中で 番組会議 笑 Audee オーディー
Dc Factory Inc ハロモバ ハロー ラジオ ふくむらの部屋 メールを募集中 Facebook

構成tこと構成作家 田原弘毅さんに聞く ラジオの作り方 第3回 アニメイトタイムズ

958 ラジオの新しいコーナーを考えてみよう春 企画会議 タネラジ Tane Radio

ラジオ制作現場 企画の進め方 ふぐd Note

The Gazette Official Fanclub Heresy

ラジオメールに住所は書くの 個人情報の書き方とは Bigoran ビゴラン
H6uojmilpsxyam

Ys Pandaラジオ復活への道 みんなで楽しめるラジオの コーナー案 を募集します Youtube

真空ジェシカ川北 ラジオ父ちゃん のコーナーメール お待ちしてます 本編とアフタートーク どちらで読まれてもシール差し上げます 水曜19 00にその週のメールは締め切り Titi Tbs Co Jp ラジ父

ラジオ制作現場 企画の進め方 ふぐd Note
福田 展大 Fuquda Nitter By Pussthecat Org

Amazon Musicのポッドキャスト番組 Tbsラジオ 荻上チキ Session

構成tこと構成作家 田原弘毅さんに聞く ラジオの作り方 第3回 アニメイトタイムズ

ダウンロード ラジオ コーナー 案 壁紙を無料でダウンロードchd

ラジオ制作現場 企画の進め方 ふぐd Note
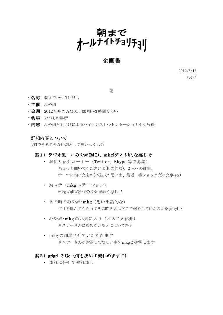
オールナイトチョリチョリ企画書

株式会社テック ジャパン 製品案内

ラジコプレミアム会員のやきそばかるが全国津々浦々のラジオ番組を独自の視点で愛し 世間にレコメンド やきそばかおる 僕のラジオ生活 メディア応援マガジンsynapse シナプス
テレ東 佐久間p ラジオイベント中止も代替案 小規模な配信企画に矢作も参加 転んでもただで起きない Oricon News
Re ゼロから始める異世界ラジオ生活 インターネットラジオステーション 音泉

ラジオディレクターになるには 必要スキルや向いている人の特徴などを具体的に解説 職業仕事の情報ポータルサイト ジョブ図鑑

ラジオ制作現場 企画の進め方 ふぐd Note

配信者向け ネットラジオに台本は要らない ざっくりのqシートで流れを掴めばok Shimotsumagazine

mbsトピックス Mbsラジオ Am1179 Fm90 6
マカロニえんぴつ はっとりがfm802 Music Freaks の新dj就任 Dj飯室大吾とラジオを語るーー ラジオは自分をさらけ出して良い場所 Spice エンタメ特化型情報メディア スパイス

コーナー案紹介 Join Aliveの思い出の1曲 Sound Alive Air G Fm北海道 80 4

アミティエラジオ 株式会社hスリーアップ H3up Amitie
神様になったラジオ インターネットラジオステーション 音泉

Ys Pandaラジオ復活への道 みんなで楽しめるラジオの コーナー案 を募集します Youtube

ラジオ

響 Hibiki Radio Station 戦姫絶笑シンフォギアradio

ラジオでnotion わかりみ商店 Note

Fm高松のラジオでのコーナー企画をふたたびやらしてもらいました りゅうちゃん Com

Youtubeラジオ局 Pilot サロン Campfireコミュニティ

かまいたち アルコ ピース 宮下草薙 ミキ ハナコ ラジオで人気芸人のトークを聴こう 関東編 無料のアプリでラジオを聴こう Radiko News ラジコニュース

ダウンロード ラジオ コーナー 案 壁紙を無料でダウンロードchd
江戸東京野菜通信 大竹道茂の伝統野菜に関する情報ブログ 1月31日放送 Nhkラジオ第1のラジオ深夜便は 午前4時台のインタビューコーナー 明日へのことば に出演する予定だ

Mbsラジオ 茶屋町ヤマヒロ会議 私の反省会 森たけし フリ た アナウンサー オフィシャルブログ いつもゆるゆる Powered By Ameba

構成tこと構成作家 田原弘毅さんに聞く ラジオの作り方 第3回 アニメイトタイムズ
ダウンロード ラジオ コーナー 案 壁紙を無料でダウンロードchd

Ys Pandaラジオ復活への道 みんなで楽しめるラジオの コーナー案 を募集します Youtube

ダウンロード ラジオ コーナー 案 壁紙を無料でダウンロードchd
連盟空軍広報局公式放送 Lnaf Oa ラジオワールドウィッチーズ インターネットラジオステーション 音泉

ラジオメールが採用されない人がやりがちな 間違った書き方 とは Bigoran ビゴラン

958 ラジオの新しいコーナーを考えてみよう春 企画会議 タネラジ Tane Radio

構成tこと構成作家 田原弘毅さんに聞く ラジオの作り方 第3回 アニメイトタイムズ

声優ラジオメール投稿初心者が プチミレディオで初めてメール採用されるまでにしたこと タカヒナ Note

構成tこと構成作家 田原弘毅さんに聞く ラジオの作り方 第3回 アニメイトタイムズ

3つの新コーナー案が誕生しました 映画 実りゆく チケットプレゼント当選者の発表も

Mbsラジオ初の 食 料理 グルメ に特化したレギュラー番組 Toromi Radio がスタート 株式会社toromi Produceのプレスリリース

Ys Pandaラジオ復活への道 みんなで楽しめるラジオの コーナー案 を募集します Youtube
958 ラジオの新しいコーナーを考えてみよう春 企画会議 タネラジ Tane Radio

ラジオどっとあい 伊波杏樹のハチャメチャめちゃめちゃいいですか 16年4月アーカイブ

Nhk Bs ラジオのチャンネル整理 削減へ 8kも 在り方を検討 マイナビニュース

福岡のfmラジオ局cross Fmと Makuake が連携 新番組 Cheer Up Friday にて Makuake 実施中のプロジェクトを毎週紹介 株式会社マクアケのプレスリリース

ダウンロード ラジオ コーナー 案 壁紙を無料でダウンロードchd

真空ジェシカ川北 ラジオ父ちゃん のコーナーメール お待ちしてます 次週 コーナーのコーナー から正式なコーナーとして続けていくものを決めます 本編とアフタートーク どちらで読まれても番組オリジナルの シール 差し上げます 水曜19 00にその

958 ラジオの新しいコーナーを考えてみよう春 企画会議 タネラジ Tane Radio

ラジオでnotion わかりみ商店 Note

Mbsラジオ初の 食 料理 グルメ に特化したレギュラー番組 Toromi Radio がスタート 株式会社toromi Produceのプレスリリース

Fmラジオパーソナリティー養成コース ラジオ番組を持つ前に準備を整える

ダウンロード ラジオ コーナー 案 壁紙を無料でダウンロードchd

有吉弘行のsunday Night Dreamer 21 2 28 日 Pocket Tengaを使った感想 新コーナー案 Audee オーディー

オードリーのオールナイトニッポン 毎週土曜 25 00 27 00

ラジオきゃっちゅー 第004回 コーナー案その3 週刊 きゃっ通 Y Sラジオ製作委員会 Free Download Borrow And Streaming Internet Archive
高校生が企画立案 ゆいたくplace Fmいしがきサンサンラジオ 沖縄県 石垣島のラジオ局



