Ncl 5
· Cash 5 NC Education Lottery.
Ncl 5. T @ ł 邪 䂦 ɗ ܂ e W J ɑ s A s ͂ ̓n C L !!. 68 Followers, 148 Following, 5 Posts See Instagram photos and videos from AJIN C LENIN⚡⚡ (@ajinclenin). Rent The Man from UNCLE (15) starring Henry Cavill and Armie Hammer on DVD and Bluray Get unlimited DVD Movies & TV Shows delivered to your door with no late fees, ever Fast, free delivery One month free trial!.
THE MAN FROM UNCLE 5 CLASSIC TV SERIES / GOLD KEY COMICS Sign in to check out Check out as a guest Adding to your cart The item you've selected wasn't added to your cart Add to cart Add to Watchlist Unwatch Longtime member Postage AU $1400 Standard International Flat Rate. P a g e s 1 9 2 5 , i n c l N O T E B Y T H E S E C R E T A R Y to the NORTH ATLANTIC MILITARY COMMITTEE on T H E S T R A T E G I C C O N C E P T F O R T H E D E F E N S E O F T H E N O R T H A T L A N T I C A R E A Reference MC 3, MC 3/1 The enclosed report, approved by the Standing Group at its Meeting. The Man From UNCLE World Adventure Library » The Man From UNCLE World Adventure Library #5 released by World Distributors on No Date.
I n c l u d e s we ar i n g a m ask an d soc i al d i stan c i n g , Ke l l ey sai d Ke l l ey n ote d h e wou l d al so b e re sc i n d i n g a h e al t h offi c e r ord e r re gard i n g n u rsi n g h om e s an d assi ste d l i v i n g fac i l i t i e s on F r i d ay He sai d t h e. Agents Napoleon Solo and Illya Kuryakin bring this information to the one man who knows everything about these. · The game has more than 100 megabytes, so it takes a while to load Choose an online game today, for whom you play You've got the choice of the American CIA and Russian KGB Use weapons and complete all the missions that are here A very big advantage is very open city where you can ride in cars and shoot Also remember that there is a multiplayer game.
Error please try again UNCLE agents Solo and Kuryakin are assigned to investigate hijackings at sea, where people are abducted from ships by a ship flying a pirate flag The lead pirate, Captain Shark, believes the world will soon inevitably be destroyed by World War III and views his ship as a modernday Noah's Ark. · 5 0 1 s t L e g i o n C l o n e T r o o p e r WojakMC 50 Follow Unfollow Posted on Apr 30, 21 About 1 month ago 95 76 1 7 Show More Show Less Upload Download Add to wardrobe 4px arm (Classic) Background 5 0 1 s t L e g i o n C l o n e T r o o p e r WojakMC 50. Ten Little "UNCLES" The Man from UNCLE 1 Spy Techniques The Man from UNCLE 2 The Ten Little UNCLEs Affair The Man from UNCLE 3 The Case of the Butterfly Wings The Man from UNCLE 4 David McCallum The Man from UNCLE.
· Lottery Post is proud to bring you complete game information for North Carolina (NC) Cash 5, including the latest lottery drawing results, as well as jackpot prize amounts and past winning numbers. เรื่องย่อ The Man from UNCLE เดอะ แมน ฟรอม อังเคิล คู่ดุไร้ปรานี (15) ในช่วงปี 1960 กับสงครามเย็นในการเล่นตัวแทนซีไอเอ Napoleon Solo ประสบความสำเร็จในการช่วยให้ Gaby. The Man from UNCLE is a 15 spy film directed by Guy Ritchie and written by Ritchie and Lionel Wigram It is based on the 1964 MGM television series of the same name, which was created by Norman Felton and Sam Rolfe The film stars Henry Cavill, Armie Hammer, Alicia Vikander, Elizabeth Debicki, Jared Harris, and Hugh Grant.
Book 5 Carnival at Candlelight by Mary Pope Osborne 402 · 5650 Ratings · 193 Reviews · published 04 · 29 editions MERLIN HAS ASKED Jack and Annie to help on another. ̍ i A ` X ł͂ ܂ A A ` ̓A ` X. Le Blanc Spa Resort Cancun Traveler rating 50/5 Sun Palace Traveler rating 45/5 Which all inclusive resorts in Cancun are good for families?.
· Play online The Man from UNCLE We have a chance to catch up with the amazing game from Warner Bros, based on the spy thriller The Man from UNCLE They have developed an. Unscramble Letters into Words With word tips, there's no excuse in having leftover tiles distracting you from reaching your full potential Not only will we give you the ability to wow your opponent, but you'll also be boosting your vocabulary like never before!. Nitrogen has no vacant 2dorbitals P C l5 forms five bonds by using the dorbitals to "expand the octet" and have more places to put bonding pairs of electronsN C l5 does not exist because there are no dorbitals in the second energy level Therefore there is no way to arrange five pairs of bonding electrons around a nitrogen atom.
5 games Smartmove 11 games Free Online Games PacoGamescom is an internet gaming website where you can play online games for free Few years back, having all games for free would be almost impossible effort, but today it is totally doable, and we are truly happy that we can offer you the best games that we have chosen for you. Search through our comprehensive database of words using our advanced word finder and unscrambler. Find many great new & used options and get the best deals for The Man From UNCLE (DVD, 15) at the best online prices at eBay!.
Families traveling in Cancun enjoyed their stay at the following all inclusive resorts The Grand At Moon Palace Traveler rating 50/5. Enrich your cruise vacation with up to 5 Free Offers with Norwegian's Free At Sea promotion Choose from Free Open Bar, Free Specialty Dining, Free Shore Excursions, Free WiFi and Free Kids Vacation Your Way Our awardwinning ships are designed for you to enjoy as you choose while cruising to beautiful destinations around the world. Two 1960s television icons cross paths for a groovy, globespanning adventure in this oneofakind miniseries The deadly organization known as THRUSH has a new twist in their plans for world conquest—they’re recruiting some of Gotham City’s most infamous villains!.
Dr Kharmusi, a criminal scientist, has developed a "thermal prism," which generates intense heat beams UNCLE recruits Luther Sebastian, wanted for various crimes in 22 countries, because he designed the kind of safe where Kharmusi keeps the prism. 5 6 8 40 43 17 Top Prizes $1,000 /day for life or $25,000 /year for life Next Drawing Monday, May 31 Game Info Buy Now Latest Draw Friday, May 28 23 30 32 33 38 Jackpot Estimate $2 Million Double Play Draw 3 18 19 29 31 Game Info Buy Now Daytime Draw Saturday, May 29 8 6 0 0 14 Evening Draw Friday, May 28 7 7 6 9 29 Game Info. 0108 · Throughout four seasons of The Man From UNCLE, Robert Vaughn and David McCallum played international crimefighters facing off against the worlddominationcraving agents of THRUSH And when they weren't jetting off to exotic locales—represented by the best stock footage the show could scrounge—the good guys gathered in sterile gray rooms to hatch.
50 out of 5 stars 5 Star Man from UNCLE collector must have movies Reviewed in the United States on December 2, 19 Verified Purchase Back in the 60s some 2 part series stories were reedited with extra footage to make movies for the European market. Ncl07 228 likes seytÚ y omnilife cuidado de la piel y nutriciÓn especializada. Unscramble Scrabble Words Word Unscrambler and Word Generator, Word Solver, and Finder for Anagram Based Games Like Scrabble, Lexolous , Anagrammer, Jumble Words, Text Twist, and Words with Friends.
Free shipping for many products!. ̍ i A ` X ł͂ ܂ A A ` ̓A ` X. The Man from UNCLE tries to distract from an unremarkable story with charismatic stars and fizzy set pieces, adding up to an uneven action thriller with just enough style to overcome its lack.
Listen to The Man From UNCLE (Original Motion Picture Soundtrack) on Spotify Daniel Pemberton · Album · 15 · 28 songs. IEiç 1k Created Date 10/16/13 AM. N C z e L O b ^ C h x X g Q O I ́A JTB \ S ̕ DNA p z e h R V F W A n C E z m E C L L ̍ŐV z e ܂ŁA h q ڐ Ń L O Ă ܂ B n C s ̃z e \ ɃI X X ł I j I v A E H V b g A R h ~ j A A R ~ L O f ځB p V t B b N E r ` z e 185 ɃA q j E g E C L L r ` Ƃ Đ ܂ ς A C L L E r ` R } by A E g K 194/29 ɑ僊 j A I v I1910/25 ɂ̓ C L L p N z e ܂ ς A n v i E C L.
Description Set against the backdrop of the early 1960s, at the height of the Cold War, The Man From UNCLE centers on CIA agent Solo (Man of Steel's Henry Cavill) and KGB agent Kuryakin (The Social Network's Armie Hammer) Forced to put aside longstanding hostilities, the two team up on a joint mission to stop a mysterious international. Things to Do in Asheville, North Carolina See Tripadvisor's 336,153 traveler reviews and photos of Asheville tourist attractions Find what to do today, this weekend, or in June We have reviews of the best places to see in Asheville Visit toprated & mustsee attractions. 1105 · Cruise to Northern Europeand explore geothermal fields and blue lagoons in Iceland, enjoy a night at the ballet in St Petersburg, Russia and make your way up to Edinburgh Castle in Scotland, perched atop a mountain And as a new and exciting addition, Norwegian Star will be going to Greenland.
This could have been a 5 star product if Warner had remastered the episodes and included stereo sound I guess for about $6000 this is a good deal to have the complete series with some extra bonus material including one of the Man From UNCLE movies, ie One Spy Too Many Overall, I am happy to have this set in my DVD collection. The Man from UNCLE is an American spy fiction television series produced by MetroGoldwynMayer Television and first broadcast on NBC The series follows secret agents, played by Robert Vaughn and David McCallum , who work for a secret international counterespionage and lawenforcement agency called UNCLE. 5 Multisensory instruction This method links what students see, what they hear, how they move, and what they feel When students learn using all of their senses, they remember the material better Math teachers might use base ten blocks and twosided counters so.
T @ ł 邪 䂦 ɗ ܂ e W J ɑ s A s ͂ ̓n C L !!.

1 Gb Ddr2 Ram Pc2 5300 Cl5 Ecc Desktop Memory Apacer P N 78 01g9m 4 3 44

Mx 5 Nc Kardanwelle

Neutrik Nc 5fd L 1 Xlr 5 Pol Einbaubuchse Nickel Xlr 5 Pol Signalstecker Kabel Und Stecker Mehr Msv Musikgeschaft Musik Center Hagenbrunn
Ncl 5 のギャラリー

5 Cl In Ml Umrechnen So Einfach Ist Das

Anderson City Directory 9 Lt I I Pi P 5 9 G F T 1 S Lt C W G L J B L 5

Solved Find The Charge Q T On The Capacitor And The Curr Chegg Com

Ncl Zieht Option Thb
Ex Regrid 1 Ncl User Portal

Fun Works N Light One Disc Cl Custom Hinterrad Mtb 27 5

Competition Clutch Stage 2 Kupplung Mazda Mx 5 Mx 5 Nc 2 0l 5 Gang

Onkyo Dv L 5 Hifi Wiki

Fun Works N Light One Disc Cl Custom Wheelset Road Gravelbike 27 5 Action Sports

Nucleolin An Overview Sciencedirect Topics

Vhm Nc Anbohrer 90 Extra Lang Ohne Ik O 5 Mm Tialn Besch

Hesse Lignal Rustikalbeize Ncl 5 Farbton Dienemann Bremen

The 2 0l Engine Of The Mazda Mx 5 Nc Generation Nc2 Nc3 Facelift Twisting Roads Com

d Neu Audi 100 Typ 43 44 2 0l 5 Zylinder Cn Nc Satz Pleuel Kolben Pleuel Motorenteile Zylinderkopfe Antrieb Motoren Getriebe Nach Ersatzteilart Ersatzteile Autewo Gmbh Audi Ersatzteilhandel

The Neuronal Ceroid Lipofuscinosis Ncl Disorders Genetic Aspects

Gerade Schneidringverschr G 3 8 10 L M16x1 5 Klemmring 1 4571 Nc Ge10lr3 8nc Landefeld Pneumatik Hydraulik Industriebedarf

Yamaha Cl5 Console Flight Case Eur Gebrauchte Veranstaltungstechnik De Der Marktplatz Fur Gebrauchte Veranstaltungstechnik

Nicama Nc L5 Led Videoleuchte Led Mini Dimmbare Amazon De Kamera

Ncl 5 Bonusprovision Auf Norwegian Spirit Schmetterling International Gmbh Co Kg

Super V Zahn Standard Ncl Esco Original Super V Verschleissteile Linser Eu

Container Set With New Beverage Container Type Nc 18 9 L And 0 5 Kg C 219 95

Rt1m Thermische Relais Serie Cl Hilfsschutze Nc No 5 5 8 5a General Electric Ebay

Northern Coalfields Limited Ncl
Ncl Stiftung Beitrage Facebook

Ncl Editor Enhancements For Use With Ncl Scripts

Loctite Frekote 770 Nc 5 L Formtrennmittel

Ncl 5 Neuronale Ceroid Lipofuscinosis Golden Retriever Genimal

Kowa Lm Ncl Stemmer Imaging

Mobile Apps

Ncl Disease Ucl University College London

Weite Welten News Angebote

Schneidring Klemmring 1 4571 Nc 18 L M26x1 5 D18lnc Landefeld Pneumatik Hydraulik Industriebedarf

Hilfskontakt Ge lf01 1 X Offner Nc Entspricht Aeg Hs07k 01 Fur Schutze Cl Ls K Online Kaufen

Ncl Introduction Dennis Shea National Center For Atmospheric Research Ppt Video Online Download

Mobile Apps

Sparpaket Nestle Kreuzlinienlaser Ncl 2g Wandhalter Nwm 802 Bau 4 15
Mazda Mx 5 Mk3 Nc 2 5l L5 Ve Nippon Auto Spares Ltd Facebook

Bs D2 4gk2 667 N Brainzap 4gb 2x 2gb Ddr2 Ram Dimm Pc2 5300u 2rx8 667 Mhz 1 8v Cl5 Computer Pc Arbeitsspeicher Brainzap Online Store

Mx 5 Nc Onlineshop I L Motorsport

Uss Milwaukee Cl 5 Wikipedia

Ncl Png Cdo Project Management Service

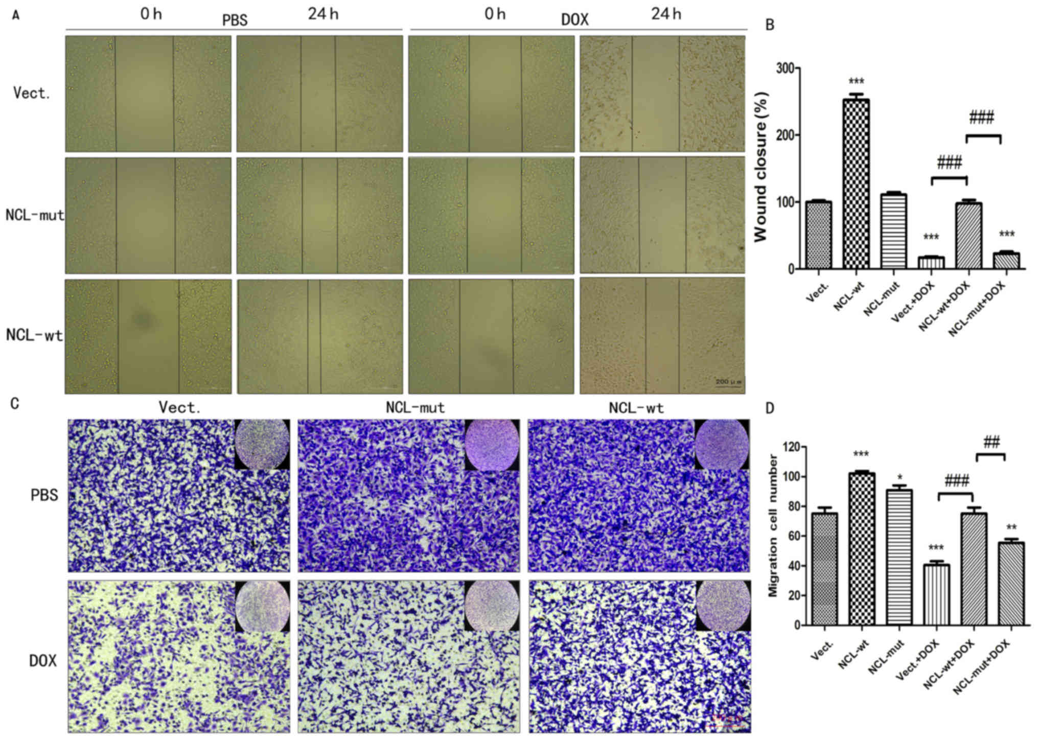
Phosphorylation Of Nucleolin Is Indispensable To Its Involvement In The Proliferation And Migration Of Non Small Cell Lung Cancer Cells

Mazda Mx 5 Nc Mk3 2 5l Motor Umbau Angebot Fur Ebay

Ncl Self Adhesive Refills Jumbo 5 Sheets Ur1 Digidirect
63 5000 5 Bz N Cl R Elcis Deutschlandverkauf Preis

The Long Non Coding Rna Cytor Drives Colorectal Cancer Progression By Interacting With Ncl And Sam68 Molecular Cancer Full Text

Flughafen Newcastle Abflug Ncl Flugplan Abflugzeiten

Sulfuric Acid C H So 2 5 Mol L 5 N Titripur 7664 93 9 Sigma Aldrich

Mittelmeerkreuzfahrt Mit Bordguthaben 5 e Mit Der Ncl Epic Ab 326 Ab 637 Mit Flug

Ncl Graphics Era

Satajet 100 Bp Lackierpistole I Ncl 0 6 L Qcc Kunststoff Mehrwegbecher Duse P Polyester 2
Ncl Veka Eroffnet Neues Extrusionswerk In Indien

Hesse Lackbeize P43 A 1 Liter Ncl 5 5003

Lackbeize Ncl 5 5001 1 L Hell Braunlich

N 35 M 50x22 Permanent Magnet Stab O X L 5 Mm X 22 Mm N35 1 185 T Max Grenztemperatur Max 80 C Kaufen

Accelerated Microfluidic Native Chemical Ligation At Difficult Amino Acids Toward Cyclic Peptides Nature Communications

Bolivar Soberano 18 Slb Uw C L 5 N 10

Nucleolin Ncl Nm Human Recombinant Protein Tp3190 Origene

2 Gb Ddr2 Ram 240 Pin Pc2 6400u Non Ecc Cl5 Apacer P N 75 3aa G03 6 09

2 Gb Ddr2 Ram 240 Pin Pc2 5300u Non Ecc Cl5 Apacer P N 75 3a5 G11 7 31

Der Nachste Ncl Neubau Soll Im August 22 Auslaufen Reise Vor9

Collomix Xo 10 Nc Akku Handruhrwerk 18 V 40 L Wk 1 Hf Ruhrer 1 Mm 2x Akku 5 5 Ah Ladegerat Dinotech E K

Cantillon 50 N 4 E Kriek Bruocsella 16 Geuze Catawiki

Collomix Xo 10 Nc Akku Handruhrwerk 18 V 40 L Wk 1 Hf Ruhrer 1 Mm 2x Akku 5 5 Ah Ladegerat Dinotech E K

Norwegian Cruise Line Fcc Gutschein Fur Kunftige Kreuzfahrten Aufgrund Ausgesetzter Kreuzfahrten Und Peace Of Mind

Competition Clutch Stage 4 Kupplung Mazda Mx 5 Nc 2 0l 5 Gang

How Can I Use Shapefiles In Ncl To Create A Spatial Subset Of Netcdf Data

Cantillon 50 N 4 E Kriek Bruocsella 16 Geuze Catawiki

Ncl Graphics Contour Raster Mode

Hesse Lignal Rustikalbeize Ncl 5 Farbton Dienemann Bremen

Kinderdemenz Neuronale Ceroid Lipofuszinose
8w4t Ncl Anleihe 12 250 Bis 15 05 24 Finanzen Net

Normal Consolidation Ncl And Critical State Csl Behavior Of Soils Download Scientific Diagram

Ncl Self Adhesive Photo Album Refills 5 Pack White Officeworks

Cohiba Talisman 17 Slb Vw C L 5 N 10

Mazda L Engine Wikipedia

Bs D2 2g 667 N Brainzap 2gb Ddr2 Ram Dimm Pc2 5300u 2rx8 667 Mhz 1 8v Cl5 Computer Pc Arbeitsspeicher Brainzap Online Store

Nucleolin Ncl Nm Human Recombinant Protein Tp3190 Origene

Ncl Eq V 1 1 Free Vst Plugins

Eesti Seltsi staraamat Looduseuurijate 1 2 C3 L Gt Cd S Co2i Co O Fcp Sl Eh B Cd Cd Cl5 B B Hj 03 Cc Cd Cl B B 5pq Cl

Ncl Examples User Portal

Hirnstamm Springerlink

Vortragsreihe Sehbeeintrachtigung Und Blindheit 5 7 Leben Mit Kinderdemenz Ncl Padagogische Hochschule Heidelberg

Ncl 5 Neuronale Ceroid Lipofuscinosis Border Collie Genimal

Jahrbuch Die Jewel Klasse Fur Ncl Besucherzentrum Meyerwerft De

Satajet 100 Bp Lackierpistole I Ncl 0 75 L Qcc Alu Mehrwegbecher Duse P Polyester 2

Rotosound Superia Classical Cl5 Dawzin

Normal Consolidation Ncl And Critical State Csl Behavior Of Soils Download Scientific Diagram

Dkrz Ncl Scatter Plot With Two Attached Histograms

Ncl Bluetooth Kopfhorer Over Ear Kabellose Kopfhorer Amazon De Elektronik

Cruiseguide24 Norwegian Cruise Line

Weite Welten News Angebote

Pack Of 5 Smart 250 Cat 6 S Ftp S28 7 Lsoh Ncl 10 Color Coding Rings 9 50

Introduction To Ncl Plotting With Ncl

Ncl Norwegian Cruise Line Restarts In Europe From Barcelona And Rome On September 5 Cruise News Cruisemapper

C N C F Alsthom Cimt Nm 73 Serie A B Con Cabina Caf I Del Flickr