B V Oby
{ ŗB NFL Goods ( O b Y ) NCAA COLLEGE FOOTBALL Goods ( O b Y ) X B NFL Super Bowl ( X p { E ) Goods ( O b Y ) , NFL TShirts / TEE ( T V c ), NFL Game Jersey ( Q W W ), NFL Cap / Hat ( L b v / n b g ) Ȃ NFL S 32 ` & NCAA COLLEGE FOOTBALL \ ` ̏ i ̔ Ă ܂ B ʐM ̔ ʔ BWear Banks i E F A o N X ) ̓A k 5 ̓ s 䓌 3 ڂɂ ܂ B.
B v oby. Filed Pursuant to Rule 433 Registration No April 4, 17 FREE WRITING PROSPECTUS (To Prospectus dated March 5, 15, Prospectus Supplement dated March 5,. L O b Y E L G ݂̂ X Grooming( O ~ O) k C эL s 18 3 25 TEL/FAX @0155(41)2228. Words with only unique letters Choose a letter below to display all words without duplicate letters starting with that particular letter.
Copyright (C) since 09 SANSYU Coltd All Rights Reserved. OKA t b g { WEB T C g w ł ܂ B https//wwwokafootballcom/p/itemlist/list/cate_id/511/. Two Letters Three Letters Four Letters.
Reglas de Ortografía de Palabras con B y V El sonido /b/ se escribe “b” o “v” según la etimología o la costumbre bucal viene del latín bucca (boca) y vocal viene del latín vocalis (relativo a la voz). Snapon @SAFETY @AWARD SPP591 X ^ C v TOP A H ̔ @ m j h s R V R O W T P Q n c s ѓc W O W Ԓn. ԊO Z ~ b N X ŁA N C t E G R O b Y ܂ B ԊO ˃Z ~ b N X A Q } j E A z ~ V X A Y ȂǓ ̂ p E _ 肱 i ́A L ۉ ȂǂɗD Ă ܂ B ɁA b K N g t O X v I C 葵 Ă ܂ B.
Ó Ԑ C g ɂ THE SHOP ̓r ` ܂œk 1 I b N _ X ETOKORO EDHD r M i p ` N V b N A h { h ȂǏ ɍŐV ̃T t { h 𐔑 葵 A 펞80 { ȏ ̃{ h X g b N B X Ɍo L x ȃX ^ b t A Ȃ ̃j Y ɍ T t { h I ђv ܂ B ܂ V F p ɑ k ɍ { h 邱 Ƃ \ ł B T t { h ł Y ݂̕ ɐ I X X ł I. Jun 30, 17 · @koleha posted on their Instagram profile “Can the word amazing be used too much in a caption?!. } e b N W p j Ƃ } e b N O v ́A v X i A f ށA t @ b V O b Y C ɂ 鏬 Worldwide ȊJ Č^ x ` Ђł B.
ȖE @ t b g { N u ́A { t b g { O iJFL j ɏ A Ȗ، Ȗ؎s z ^ E Ƃ T b J ̃N u ` ł B ȖE @FC ̃I t B V O b Y C M ɂĔ̔ Ă 邱 ƂɂȂ ܂ B I C ōw ł ̂̓R R ł B Ђ p ܂ B. I W i O b Y ̊ E E ̔ j O b Y V b v Ђ̂ł d b ł̂ ₢ 킹. Word Lists All the word lists you'll ever need to succeed in any word game Find words ending in q, starting with z, or any other letter at the beginning, end, or within a word.
ZOZOTOWN JACK & MARIE i W b N A h } j ̃X c O b Y ȂǁA l C u h ̃A C e 𑽐 葵 t @ b V ʔ̃T C g ł B X c O b Y Ȃǁ957 u h ̍ŐV A C e I C ł w ܂ B. @azuliktulum you are it!. @enter to goods online shop @.
X i b v I i ́A ŋ߁u p Ձv u f ` F W v ׁA z y W ̎ʐ^ ƈႤ A ɂ̗L ȂǕK. 3 WJ0 2h b i X T ƀR 4 "' B V W!B 6 \ 0 T q B 3ڨU tM o '( e;u 5 * F з Hx,U *@ t ֊ T @ (@ V B P l m ( *@ e J P T k ( V oFᆳQ P m = yvC拜 "L F 7N حf 0S֪k 9K /Iٱdk V JX U \ \ GH" eʘ G ڀ oi l ;?. E G X e B E e A G ݁E y b g O b Y ̃I W i Z N g V b v A j A ł B 炭 l b g V b v ́A x ݂ ܂ B.
̃E B O V b v E T e O W y A s @ f A 퓬 @ E G A C ̖͌^ O b Y A ̉ q ܂̃O b Y Ȃǂ ̔ i i ͑S Đō ݂ł B ɂ ꍇ ͂ ƂȂ ܂ B i ̐F ͎ʐ^ Ǝ Ⴄ ꍇ ܂ ̂ŁA 炩 ߂ B. About Press Copyright Contact us Creators Advertise Developers Terms Privacy Policy & Safety How YouTube works Test new features Press Copyright Contact us Creators. { ŗB NFL Goods ( O b Y ) NCAA COLLEGE FOOTBALL Goods ( O b Y ) X B NFL Super Bowl ( X p { E ) Goods ( O b Y ) , NFL TShirts / TEE ( T V c ), NFL Game Jersey ( Q W W ), NFL Cap / Hat ( L b v / n b g ) Ȃ NFL S 32 ` & NCAA COLLEGE FOOTBALL \ ` ̏ i ̔ Ă ܂ B ʐM ̔ ʔ BWear Banks i E F A o N X ) ̓A k 5 ̓ s 䓌 3 ڂɂ ܂ B.
Z p e B ͏ ߂ĂŁA ǂ Ȃ ̂ ǂꂾ p ӂ 悢 킩 Ȃ Ƃ ɂ́A y ֗ Ȃ p e B g ^ Z b g p B 6 ̃n t o X f 1 t @ X g o X f A ŋL O B e Z b g o Y O j x r V ȂǑ ʂȃZ b g p ӂ Ă ܂ B. The Robyn Honey remixes Between The Lines (Black Madonna Remix ) Honey (Avalon Emerson’s Deep Current Reroll). Feb 21, 21 · 6,493 Likes, 108 Comments 🏠Houses Photo Trip® (@houses_phototrip) on Instagram “===================================== 🌍 Malta.
INFORMATION ⍇ X ܖ F ԓe n ( L Аԓe n) info@sekitobacom d b ł̂ ₢ 킹 t ԑ E t ԁF @ c Ɠ 16 ` ܂. 쮫R'nj 10p Nu C =3 3 A Y /. L O b Y E L G ݂̂ X Grooming( O ~ O) k C эL s 18 3 25 TEL/FAX @0155(41)2228.
Y L z o T ~ ō 邩 킢 L N b v ̍ i y b g O b Y n h C h j 空猫軒洗濯バサミで作るかわいい猫クリップの作り方(手作りペットグッズ ハンドメイド). C d S O b Y V b v ̒ʐM ̔ l } s o X O b Y V b v C B g C ̓S R ̑ ̓ C O b Y. A Lee este texto Fíjate en las letras destacadas El Rey Arturo sobrevivió a muchos combatesEra un hombre bravo y siempre busco la paz para su reinoPor eso, sus súbditos lo amaban y lo respetaban · Contesta ¿Que reglas puedes inferir sobre el uso de la b y de la v.
P B V 8 m M ϼ % ) C ue Y ND I *ߠ o 7 8 R ?. Deed Abbreviation and Descriptions Some of the more commonly used vesting deed abbreviations used in real estate language Find abbreviation and their. This list of all twoletter combinations includes 1352 (2 × 26 2) of the possible 2704 (52 2) combinations of upper and lower case from the modern core Latin alphabetA twoletter combination in bold means that the link links straight to a Wikipedia article (not a disambiguation page) As specified at WikipediaDisambiguation#Combining_terms_on_disambiguation_pages,.
BYO (Abbreviation) {informal} Bring Your Own Said of a kind of party where the host or hostess does not provide the drinks or food but people bring their own. ̃E B O V b v E T e O W y A s @ f A 퓬 @ E G A C ̖͌^ O b Y A ̉ q ܂̃O b Y Ȃǂ ̔ i i ͑S Đō ݂ł B ɂ ꍇ ͂ ƂȂ ܂ B i ̐F ͎ʐ^ Ǝ Ⴄ ꍇ ܂ ̂ŁA 炩 ߂ B. There are 6534 words containing b and h abash abashed abashedly abashes abashing abashless abashment abashments abbotship abbotships abeigh abernethies abernethy abhenries abhenry abhenrys abhominable abhor abhorred abhorrence abhorrences abhorrencies abhorrency abhorrent abhorrently abhorrer abhorrers abhorring abhorrings abhors abiotrophic abiotrophies abiotrophy.
莆 ́A ̑ E m x e B c Ƃ čœK ȃI W i { b N X e B b V E 삵 Ă ܂ B. Apr 23, 21 · The O wire reverses the valve from heating to cooling, and the B wire switches the valve from cooling to heating Sometimes it might be a single O/B wire instead of two separate wires X, AUX Some heat pump systems can provide auxiliary heat. Official music video for ”BYOB” by System of a DownListen to System of a Down https//SystemOfADownlnkto/listenYDSubscribe to the official System of a.
4e T W O B Y T W O M A T R IC E S A N D T W O D IM E N S IO N A L V E C T O R S If U = (a,b ) is w ritten as (a b ), th en U Is a 1x2 m atrix w hich w e sh all call a ro w v ecto r If U = (a,b ) Is w ritten f J, th en U Is a 2x1 m atrix 9 w hich w e sh all call a co lu m n v ecto r T h e m atrix A = fa 5' c d. INFORMATION ⍇ X ܖ F ԓe n ( L Аԓe n) info@sekitobacom d b ł̂ ₢ 킹 t ԑ E t ԁF @ c Ɠ 16 ` ܂. Bobby Ray Simmons Jr (born November 15, 19), known professionally as BoB, is an American rapper, singer, songwriter, record producer, and conspiracy theorist from Decatur, Georgia In 06, BoB was discovered by Brian Richardson, who then introduced him to TJ Chapman, who subsequently brought him to American record producer Jim Jonsin.

Astorga Vo 039 Cercando In Queste Valli In B Minor For Voice And Piano By Astorga Digital Sheet Music For Score Set Of Parts Download Print S0 Sheet Music Plus

Bach Heywood Bourree From Violin Partita No 1 In B Minor Bwv 1002 Concert Organ International

Home
B V Oby のギャラリー

Vaginal Hygiene And Vaginitis Original Outline By Ellen

Bacterial Vaginosis Ob Gyn Brooklyn Heights Nyc
Two Identical Small Balls Each Of Mass M Are Connected By A Ma

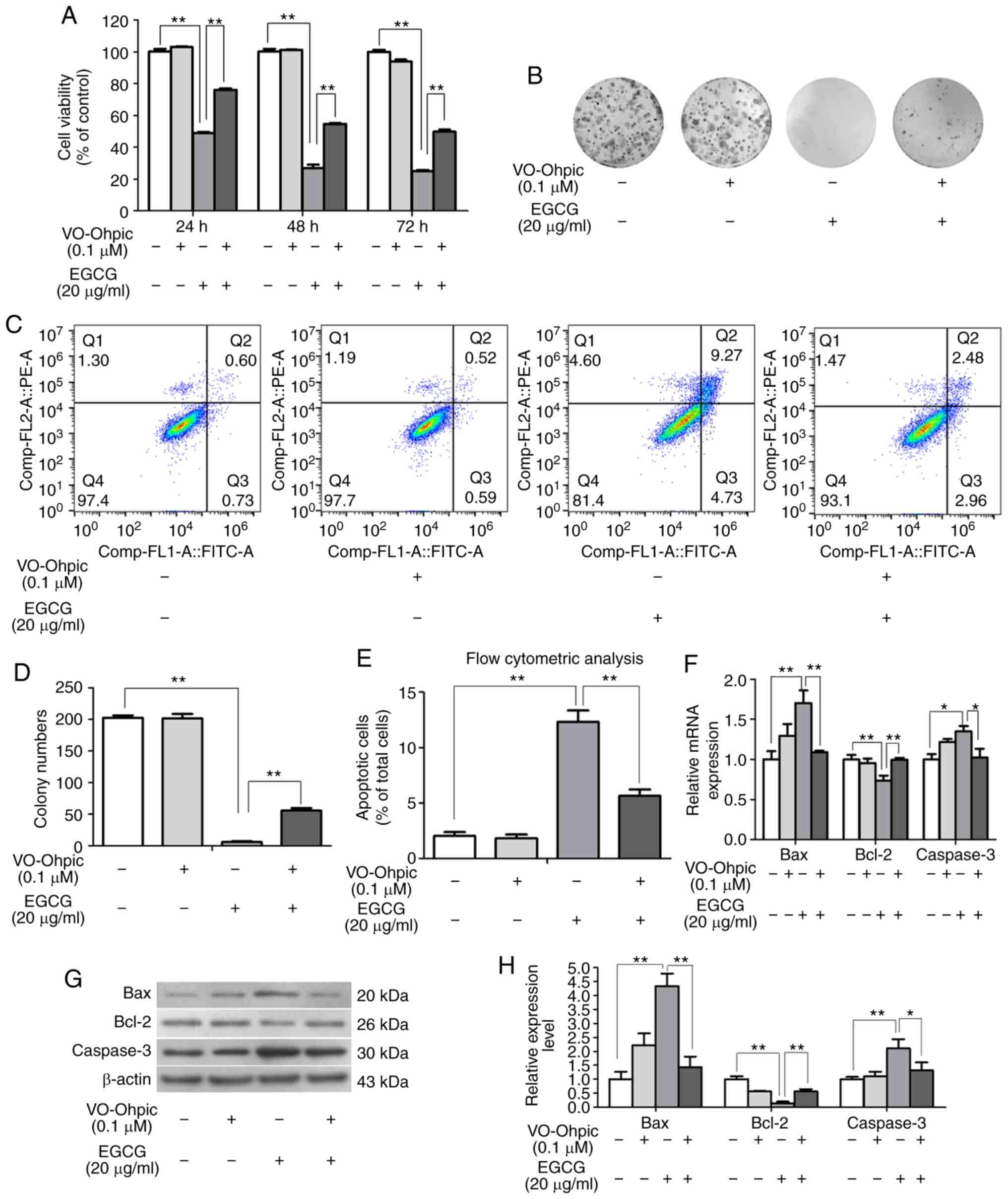
Pten Inhibitor Vo Ohpic Attenuates Gc Associated Endothelial Progenitor Cell Dysfunction And Osteonecrosis Of The Femoral Head Via Activating Nrf2 Signaling And Inhibiting Mitochondrial Apoptosis Pathway Stem Cell Research Therapy Full

Utilization Of Agroindustrial By Products As Substrate In Endoglucanase Production By Streptomyces Diastaticus Pa 01 Under Submerged Fermentation

Compositions Of Nio X By O 1s Xps Spectra Divided Into A Lattice Download Scientific Diagram

Mechanism Of Inhibition Of Mycobacterium Tuberculosis Antigen 85 By Ebselen Nature Communications

Co 2 Substituted For Bi 3 In Bivo 4 And Its Enhanced Photocatalytic Activity Under Visible Led Light Irradiation Rsc Advances Rsc Publishing Doi 10 1039 C9ra041e

Q 1 Complete The Dialogues Based On The Poem By Choosing The Options That Lists The Correct Answers Brainly In

Ph Bvo Klm Royal Dutch Airlines Boeing 777 306 Er Photo By Suparat Chairatprasert Id Planespotters Net
Quando Me N Vo From La Boheme For Chamber Orchestra Sheet Music For Trumpet In B Flat Flute Clarinet In B Flat Strings Group More Instruments Chamber Orchestra Musescore Com

Solved The Inputs To This Circuit Are The Voltage Source Chegg Com

Photoelectroactivity Of Bismuth Vanadate Prepared By Combustion Synthesis Effect Of Different Fuels And Surfactants

Two Paricle A And B Initially At Rest Move Towards Each Other Und
Plos One Fatty Acid Profile Of Romanian S Common Bean Phaseolus Vulgaris L Lipid Fractions And Their Complexation Ability By B Cyclodextrin

Lineweaver Burk Plot Of 1 S Vs 1 Vo For The Estimation Of Km And Download Scientific Diagram

Utilization Of Agroindustrial By Products As Substrate In Endoglucanase Production By Streptomyces Diastaticus Pa 01 Under Submerged Fermentation

1 87 Victorian Railways Bv Ob Passenger Carriage By Vr Workshops Thingiverse

Uso De La B Y V Para Cuarto De Secundaria Recursos Didacticos 21

Pten Akt Mtor Signaling Mediates Anticancer Effects Of Epigallocatechin 3 Gallate In Ovarian Cancer

Yeast V Atpase Subunit Architecture And Regulation By Reversible Download Scientific Diagram

Consider The Phase Shifting Circuit In Fig 9 Let Vi 1 V Operating At 60 Hz Find A Vo When R Is Maximum B Vo When R Is Minimum C The Value Of
Medx Ehealthcenter B V Nurture Strengthen Healthcare Organisations Systems Into Smarter Ones To Build Back Better And More Sustainable Ones To A New World

Pten Inhibitor Vo Ohpic Attenuates Gc Associated Endothelial Progenitor Cell Dysfunction And Osteonecrosis Of The Femoral Head Via Activating Nrf2 Signaling And Inhibiting Mitochondrial Apoptosis Pathway Stem Cell Research Therapy Full

Algunas Aclaraciones Sobre El Uso De La B Y La V Consejos Recomendaciones Normasortograficas Ortogra Ortografia Normas Ortograficas Aprender Ortografia

Aprende Las Reglas De La B V Imagenes Educativas

In An Economuy The Following Transactions Take Place

Voltage Divider

Solved Determine If V Is In The Set Spanned By The Column Chegg Com

Bvo Brominated Vegetable Oil By Acronymsandslang Com

Gdoes Depth Profiles Of Peo Sample A Peo With Xerogel B Plus Download Scientific Diagram

السياحة في المغرب مدن مناطق رحلات صور مناظر طبيعية Surf Trip Agadir Morocco Travel Favorite

Huo Li Quan Kai 火力全开all Lyrics 歌詞with Pinyin By Vob Chinese Song

Compositions Of Nio X By O 1s Xps Spectra Divided Into A Lattice Download Scientific Diagram

Increased Photocatalytic Activity Caused By B Doping Into Bivo 4 Springerlink

Nico Kudeljan Armored Core 4 Answer White Glint V O B

Solution Manual For Advanced Mechanics Of Materials And Applied Elasticity 5th Edition By Ugural And By Iencm93 Issuu

General Physics Ii Sample Questions With Answer Key Phys 408 Docsity

Vaginal Hygiene And Vaginitis Original Outline By Ellen

The Velocity V Of A Particle Moving In The Xy Plane Is Given By Youtube

Two Block A And B Of Masses M And 2m Respectively Are Connected By A Spring Of Spring Cosntant K Youtube

Vaginal Hygiene And Vaginitis Original Outline By Ellen

Solved Perform A Retrosynthetic Analysis By Working Backw Chegg Com

In A Game Of Pool Ball A Is Moving With The Velocity V0 V0i When It Strikes Balls B And C Which Are At Rest Side By Side Assuming Frictionless Surfaces And

Dorz B Songs Albums Napster

Lyapunov Stability Theory Given A Control System The

Pdf Bacterial Vaginosis A Review On Clinical Trials With Probiotics

F Ma Mg Bv Qe

Gramatica Castellana Uso De La B I La V En La Ortografia Castellana
Chapter 4 Sm Fluid Mechanics Solution 7th Edition By Frank Studocu
Entry 62 By Isyaansyari For Design A Logo Bvo Freelancer
Ph Dependent Photocatalytic Performance Of Modified Bismuth Vanadate By Bismuth Ferrite New Journal Of Chemistry Rsc Publishing
Y3 Qvkemniljjm

Full Scale False Scale

Mammalian Plasma Fetuin B Is A Selective Inhibitor Of Ovastacin And Meprin Metalloproteinases Scientific Reports

D Zero Resistance 9 Effective Voltage Vrms Is Related To Peak Voltage V By A Vrms 0 707 V B Vrms 0 787v C Vrms 0 9 V D Vrms 0 5

Exact Solutions Of Nonlinear Wave Equations Using G G 1 G Expansion Method Topic Of Research Paper In Mathematics Download Scholarly Article Pdf And Read For Free On Cyberleninka Open Science Hub

Bvo Barbu Vacarescu Office

Economic Impacts Of Changes In Wheat S Import Tariff On The Sudanese Economy Topic Of Research Paper In Agriculture Forestry And Fisheries Download Scholarly Article Pdf And Read For Free On Cyberleninka

Literature Cc600 G M5 Filtrair Bv

Vaginal Hygiene And Vaginitis Original Outline By Ellen

Dove Advertisement Vo Voicesandwhispers By Kyla By Kyla Macario
Lorentz Force Wikipedia

Solved If The Probability Density Of X Is Given By And U Chegg Com
.jpg)
D Bv Relay High Dc Breaking Capacity 4 C O 10 A For Demanding Applications By Mors Smitt

Answered 1 A Missile Is Launched Horizontally Bartleby

How To Get To Vopak Terminal Botlek Bv In Rotterdam By Bus Metro Or Train Moovit

Ejercicios Con La B Y La V Estudio Ortografia

Solutions Manual For Microelectronic Circuits Analysis And Design 3rd
Solucionario Del Capitulo 12

Ag Doped Bivo4 Bifeo3 Photoanode For Highly Efficient And Stable Photocatalytic And Photoelectrochemical Water Splitting Sciencedirect

Ortografia B V Interactive Worksheet

Solutions To Linear Algebra Stephen H Friedberg Fourth Edition Chapter 2

1 87 Victorian Railways Bv Ob Passenger Carriage By Vr Workshops Thingiverse

Answered 4 Calculate Z And V For Ethylene At Bartleby

Aprender Espanol Cuando Escribir B Y V 1 Nivel Basico Youtube

Catalysts Free Full Text Catalytic Decolorization Of Rhodamine B Congo Red And Crystal Violet Dyes With A Novel Niobium Oxide Anchored Molybdenum Nb O Mo Html

Klm 777 300 Er Ph Bvo Klm 777 306 Er Reg Ph Bvo Touchin Flickr

Calculated Band Structures Of The Afm Monolayer S Vo 2 By A Pbe And Download Scientific Diagram

Answered 5 The Rotation Of The 0 9m Arm Oa Is Bartleby

Insight Into The Transition Metal Hydroxide Cover Layer For Enhancing Photoelectrochemical Water Oxidation Ning 21 Angewandte Chemie Wiley Online Library
In Vitro Experiments And Infrared Spectroscopy Analysis Of Acid And Alkaline Phosphatase Inhibition By Vanadium Complexes New Journal Of Chemistry Rsc Publishing

Applied Sciences Free Full Text Tar Removal By Nanosecond Pulsed Dielectric Barrier Discharge

Using A Gel Filtration Chromatogram To Estimate Molecular Weight

Enhancing The Photoelectrochemical Water Oxidation Reaction Of Bivo4 Photoanode By Employing Carbon Spheres As Electron Reservoirs Acs Catalysis X Mol

The Locomotive Engineer And The Mechan Ism Of Railways By Zerali Colbum S Voih Folio Cloth 10 00 Giiimshaws Steam Engine Catecuism With U In Tratlonx Ismo Cloth I Oo Ditto Ditto Part Ii Ismo
Bvo Maritime Home Facebook

D 2 39 An Ideal Op Amp Is Connected In The Weighted Summer Configuration Of Fig 2 10 The Feedback Resistor Rf 100 K And Six 100 K Resistors Are Connected To The Inverting Input

Nvidia Shield Tablet P2290w Fcc Id Vob P2290w

Fertilier Use By Crop In Indonesia



