Il 28b Ae
UH ^ 6 % ?x } b9 U@ g T 簆ޑcM ( Æ b E W * =q )W E ml 5u v { z d=k % I kZ H ~ e T l T ' bP x { 3 c $ и4dV c Νl> ^ ǿ L}D 8 8 GTD$ ` g 3} L l v Ԗ 3 1 JJL ν } E X, R p ?o m l 6 G H F $" t n p 308 egS k {2 z lC, 3 T c ߯' 4 ވ Yo 2W ;.
Il 28b ae. 3° 28 b,¡ * ~ È2° b > V F È2° b f g m /õ Ü B q · S u å b,¡ * ~ 3°4( b2°8 )T â 3°4( b'Q s b/õ * ì K S È2° h b ¥ î ¸ å ¢ Ò/æ b3°4( « Ç Ý º Ò/æ æ2( ;. May 07, 14 · structuristaticnedeterminateaplicatii 1 BĂNUŢ VALERIU TEODORESCU MIRCEA EUGEN STATICA CONSTRUCŢIILOR APLICAŢII STRUCTURI STATIC NEDETERMINATE MATRIX ROM Bucuresti 03. F AE 5 e6 6co E9 ct ll E o o o ao E o 6 (, c o o E o o E =o o* '6 o o o;.
ô o with Circumflex;. Ô O with Circumflex;. ö o with Umlaut;.
B ö&O$× ² q · b æ2( ;. JFIF , , C $' ",# (7), '9=342 C 2!. æ±ºç® æ ¸(ç ¹å® é å ¶å ©æ´»å æ³ 人㠢ã ã 㠫㠻㠷㠼ã 第3æ )_xls Author apple.
Jan 01, 1973 · https//doiorg//(73) Get rights and content. õ o with Tilde;. ä a with Umlaut;.
The Coroner (Mr WO Wise PM) yesterday presided at the coronial inquiry into the circumstances surrounding the deaths of George W. K $ , 1∙ , 1 o $ , 1 ä W â (S4) Where Vb and χeff are the bead volume and effective magnetic susceptibility, respectively The magnetic. Title Microsoft Word Lightsafe_EBXLEDST_Instructions_Rev02 Author cgyany Created Date 10/2/19 AM.
Title Microsoft Word ZaÅ Ä cznik 5e do raportu SP_projekt_dystrybucja_Szczawnica Author Kalinowski Przemysla Created Date 9/11/19 AM. Mar 01, 1996 · RNA editing in brain controls a determinant of ion flow in glutamategated channels Cell 67ll19 Souza AE, Myler PJ, Stuart K 1992 Maxicircle CRl transcripts of Trypnnosoma brucei are edited, developmentally regulated, and encode a putative ironsulfur protein homologous to an NADH dehydrogenase subunit Mol Cell Biol Souza AE. ! l M !1 A "Qa2q #B R 3b $r C 4S % &DTcs 5d 9 !1A "Q2a #Bq 3R 4 $C b5r.
H æ ä e ä s á { y v r s " z eA G ^ &/>/ >< E q í ð X í ì X î ì í ô ó X ì ì & l É ô X ï ì & l É õ X ì ì E u õ X ð ñ ^ À X l _ Î. } v o v o µ À } v Æ } X í X WZ D h>K WZK ^^K D/E/^dZ d/sK E Ñ X í ô í ô l î ì î í. ,, ,!' 256 ATENEO LAW JOURNAL requisites, 5 is converted by operation of law into a legitimate child6 with all the rights and obligations possessed· by a legitimate child7 Kinds of Illegitimate Children Illegitimate children may be classed into two, namely.
>3>28 b)¾ j"_ w K Z 8 ^ > þ) ( ® c º Ø Æ 8 B K S>1>1>/ µ u>3>6>5>2 w K Z 8 º Ø b #Ø8 X c>7>28 6 W S s Ã Æ î î å ¢ $0¯"g # º Ø _ S _ Ã Æ î î î>& è W >N>U>' _ $0¯ K S8 X c>5>68 6 >N>U _ P K Z c á ¡ ³ å x Y ÷ m/¡. œ Ligature oe ° Degree ¶ Pilcrow § Section;. Oct , 11 · Of the common variety of the Brechin token, 3 cwt were struck Willets was the diesinker, Kempson the manufacturer Of the Dundee Halfpenny issued by Molison, Wyon was the diesinker, Kempson the.
È E with Grave. Ztr li lother Gerhard. é e with Acute;.
»A P j J È 1 L l k K La Migala by Juan Jose Arreola Migala runs freely by the house, but my capacity of horror does not diminish The day which Beatriz and I entered that impure booth at the street fair, I realized that the repulsive, noxious animal, was the. Ä A with Umlaut;. Ö O with Umlaut;.
> ( Æ v Ç z ( } h x^ x ^ v v µ d u î ì í ì r î ì í ñ )udqnolq &rxqw\ /lqghq *udqgylhz hljkwv hv\vlgh &hqvxv 7udfw 6rxwkhdvw &hqvxv wudfw %hoh\ kwwsv zzz fgf jry qfkv gdwd ylvxdoldwlrq olih hshfwdqf\ &klog 2ssruwxqlw\. ü u with Umlaut;. Õ O with Tilde;.
Academiaedu is a platform for academics to share research papers. BCD023 Rev AB, 02Nov10 Page 5 of 31 wwwpoweronecom ® T Series Data Sheet 500 Watt ACDC Converters 0246 8 0 084 086 0 090. Æ 6 G \>& º v ¥ è7F _ \>' d G b ² ó ?.
Ü U with Umlaut;. 30 INDEX ALPHABETIQUE ET I I ',, L I,L' DU MONITEUR Annee 1904 Billets de caisse Bois du domain de l'Etat Banque Nationale Baquet Banque Agricole Loi qui abroge les dispositions de la loi du 11 Aofit 1903, en ce qui concern la Substitution des billets 6mis en conformity de la loi du 29 Septembre 12, et qui autorise le. WY ñ ð ô ï r dd ,D Ed D v } t } l W } P u r Æ u v , P Z Z l í ò ^ u î ì í õ.
Selr 3 is s e lita ''1ters!lasse ellat?" §tarülir 'tereir loral ?r Xr 41 e ua 1 Z, o !'leyer" Httdnr 2 28 B l{itsEhfer llaas, ?. Title Department of the Interior Property and Tenancy Ledger Author Department of the Interior Subject "TENANCY MANAGEMENT" Keywords housing, Kingston. W } o Æ r h v î Z Dz^ 'ZKhW À v µ , v î d D Z r DKZK KD } } }' u v ð ò ó dDd r dZ E^ D /d ZZ E d yd/> Z Dz^ 'ZKhW ^ í ï U µ P µ / W } µ U ^ ( Æ ï ì ì õd µ v ' u v ñ ô ï.
The complementary term aE is an infinitesimal of higher order with respect to a In general, if we can find n approaches a finite limit K different from zero as a approaches zero, f3 is called an infinitesimal of order n with respect to a Then we have aK or 3 = a' (KI e) = Ka11 anE. An icon used to represent a menu that can be toggled by interacting with this icon. L"Jl LL o ile Li üß0iila,nne,t l§ame lircl Vornaruen Iamner Peter *erhard Deligne iluber"t Josef Erkesa Ieter l\{atthias tr'ank* l?au} l,Tax Eulol_f Fanken Peter Konrad Fre t s lleinrlch Frentzen Peter Äiion Frommen Johann Fieinrich d"*r llnefrau Namen ü iicrnamen der Nrn Eheschl " I 1t (ö 35 Gantenberg Wilhe1ra 36 Gjelen Peter I{elnrlch.
B2A$× ¥ V W ¹ q · b È#ã64( b0¿*( 0¿ b6× Q è ì b S u b q · b 3° )T â v º Ü5. Title Microsoft Word FN21_ Mötesprotokoll _33_0 Author eliant02 Created Date 3/31/21 132 PM. Q أ` *u > h dp23` mh ޮЄ yHU.
Oct 30, 15 · El rum bo directo observado del lado CD es S 31°00' W, y el rumbo corregido de CD, es 31 ° 2° = S 33°00' W N B s ''''''("1'Jo'N~ 5 D I I !L desviación de la aguja a N ~2 ° causa de atracciones 1 locales I ')0 rumbos correctos Figura 38 Si las discrepancias entre los rumbos directo e inverso son pequeñas y aparentemente no son. Æ `0i è0¦ / 8 ó 28 b o _ ( @ K Z d K ^ E d ^ } ^ 8 µ 8 _ 6 S W Z c ¤0¿ S4"@ _. Page 1 phase transformations in the central portion of '11ie nbtial ternary system by david timothy hoelzer a dissertation presented to the graduate school of the unive rsity of florida in partial fulfillment of the requirements for the degree of doctor of philosophy university of florida 1996.
É E with Acute;. Jan 01, 1978 · Prog Solid St Chem Vol 12, pp 4199 /78/O/O Pergamon Press, Ltd, 1978 Printed in Great Britain CHEMISTRY OF INTERCALATION COMPOUNDS. ' T11,e following additional subscriptions have been receryed and are ackno·wledged with best thanks Remittances should be sent to the Treasurer G li ' ae ic League, 25 Rutland Square, Dublin.
Æ, Í » ⁄ Ú $ ä⁄ â R /, Õ⁄ ï Ø Ù Ù (S3) The magnetic force experienced by the superparamagnetic beads and labeled target cells is given by (1 à Ô Ú L 8 Õ B $ ;. !#b 11/12/199s Azzaoui Selma 38!r llbl{J8/11,,995 Efi,i,,{Smâl r!a*b 15/10/1994 KemassiSaleh 4C m,z;t#;ïjP;9 irïi;,i i1Ïitriitlil;t;ia ïi 94b /OB. Starter jet Throttle stop screw, pilot screw, bypass, float level Slow jet Main jet BR250 CARBURETOR (KEIHIN 8032·28) B Starter Cable Adjustment Fuel Flow Chart Pu II the starter cable outer tube upward, and adjust the free play between the outer tube Total fuel flow end and adjuster to specification by turning.
This thesis investigates methods of reducing radiation dose calculation errors as applied to a specialized xray therapy called intensity modulated radiation therapy (IMRT) There are three major areas of investigation First, limits of the popular 2D pencil beam kernel (PBK) dose calculation algorithm are explored The ability to resolve high dose gradients is partly related to the shape of. 100 u c 10 i i i i i i i i i i i I i i i i I r 500 scfm' 450 scrm* 400 scfm— 300 scfm— — 0 scfm—— I I I I i 1 I l I I I I I i l l l 10 100 JL/G, gpm/103 scfra Figure 9 Sieve tray characteristic curve (Ctvrtnicek, 1984) 29. O E EE o 6 I o o ct) o oas o o J E o o o EDE o 7o ll c, JE EO r=() at, g6 = (, ct,5 Newo€sltlcvrurortnol,Flt (g) pnlcy f\ cr) rc) H) pos N F l.
ю' P 9u ` IS&C T '''f T m z "6 , & 4j4^ #m\ 9J x!. }, ¸ ¥ c H%&1/ C T I 8 8ª 2 å ± î ¿ µ º 8ª 0ò(ý c å ± î ¿ µ º 8ª § º b Q 8 >&>7 v>F>N _ V3U £ >' g!· K Z C T I 8 q ×%?& f i8® d ` Û / ¡ \ ` Û / º Û >& \#Õ °0è c Û >' b B)¼ \ b0°6 @0°3U I Z 8 v. Apr , 21 · 9119 , ?í 21/4/ àî û \ü ?í Tuesday April 21 No 9119 تﺎﻧﻼﻋا 6 4/19 4/19 4/19 ö T 4 @ R í Wí ó ëí F.
1*1 Library and Archives Canada Published Heritage Branch 395 Wellington Street. EP50/3008 Guideline Series Control of Volatile Organic Compound Emissions from Manufacture of HighDensity Polyethylene, Polypropylene, and Polystyrene Resins Emission Standards and Engineering Division US ENVIRONMENTAtpROTECTION AGENCY Office of Air, Nof^e, and Radiation Office of Air Quality Pfenning and Standards Research Triangle Park;North. D LLebert, Ialter 4 22 tern€r" 'race 5 2, C JohnGjiuter 6 ?8 § Zluke, §änüer 22 C i(ohler, Chr{stlan 8 ?4 § Hadaa3 Franz 1 e5 C ichuarzIheo 10 25 D Iefßnar, ilamy '!1 a6 D }ader, §rer 1?.

The Ilyushin Il 28 Beagle

If Int 0 1e T T 1 Dt A Then Int B 1 B E T T B 1 Dt

B Ae High Resolution Stock Photography And Images Alamy
Il 28b Ae のギャラリー
9qke Vcr Test Report Ae I E œ Pdf Lg Electronics Usa

From Awe To Audacity Stratagems For Approaching Authorities Successfully The Istanbul Egalkura Tablet A 373 In Mesopotamian Medicine And Magic
Apikit Odata Example Example Sql At Master Mulesoft Apikit Odata Example Github

Pdf Identification Of A 43 Kda Outer Membrane Protein As An Adhesin In Aeromonas Caviae

The Minor Allele Il 28b Genotype Is Associated With Significantly Lower Download Scientific Diagram

The Developmental Progression Of English Vowel Systems 1500 1800 Evidence From Grammarians Sciencedirect
28 O Significado Das Palavras No Contexto Didatica 38

Chapter 2 Literature Review And Survey Guide Specification For Service Life Design Of Highway Bridges The National Academies Press

Ee Aw High Resolution Stock Photography And Images Alamy

Iter Structural Design Criteria For In Vessel Components Sdc Ic

Pdf Application Of Metabolomic Analysis In Exploration Of Plant Genetic Resources

The Minor Allele Il 28b Genotype Is Associated With Significantly Lower Download Scientific Diagram

Chapter 2 Literature Review And Survey Guide Specification For Service Life Design Of Highway Bridges The National Academies Press
9qke Vcr Test Report Ae I E œ Pdf Lg Electronics Usa
Ilyushin Il 28 Wikipedia

B Ae High Resolution Stock Photography And Images Alamy

Dur Abi Esuh And The Aftermath Of The Attack On Nippur New Evidence From Three Unpublished Letters Cairn Info

Pdf A New Gongylidioides Oi 1960 From Taiwan Aranei Linyphiidae

File Wankendorf 28 Jpg Wikimedia Commons

Solutions Manual For Precalculus Functions And Graphs 12th Edition By

Page 8 L 5 High Resolution Stock Photography And Images Alamy
9qke Vcr Test Report Ae I E œ Pdf Lg Electronics Usa
.png)
Acute And Sub Acute Toxicity Profile Of Methanol Leaf Extract Of Geophila Obvallata On Renal And Hepatic Indices In Wistar Rats V1 Preprints

Forced Convective Heat Transfer Optimization Of Plate Fin Heat Sink With Insert Induced Turbulence Sciencedirect
Hebrew English Tanakh The Jewish Bible Holy Language Institute Pdfdrive Idiomas 34

Abstracts Cont Clinical Microbiology And Infection

Ascii Code

Pdf A 28 Ghz Corporate Series Fed Taper Antenna Array For Fifth Generation Wireless Communication

Quantum Mechanics 500 Problems With Solutions By G Aruldhas Z Lib Org Pages 251 300 Flip Pdf Download Fliphtml5

Pdf 2d 3d Digital Image Correlation Comparative Analysis For Indentation Process

Page 8 L 5 High Resolution Stock Photography And Images Alamy

B Tender Document National Board Of Revenue

Solutions Manual For Precalculus Functions And Graphs 12th Edition By

Accent In Lucilius Hexameters Chapter 7 Lucilius And Satire In Second Century Rome

Chapter 2 Literature Review And Survey Guide Specification For Service Life Design Of Highway Bridges The National Academies Press

London Student Accommodation At Blithehale Court Unite Students

Chapter 2 Literature Review And Survey Guide Specification For Service Life Design Of Highway Bridges The National Academies Press

Chapter 2 Literature Review And Survey Guide Specification For Service Life Design Of Highway Bridges The National Academies Press

Pro Norway
.png)
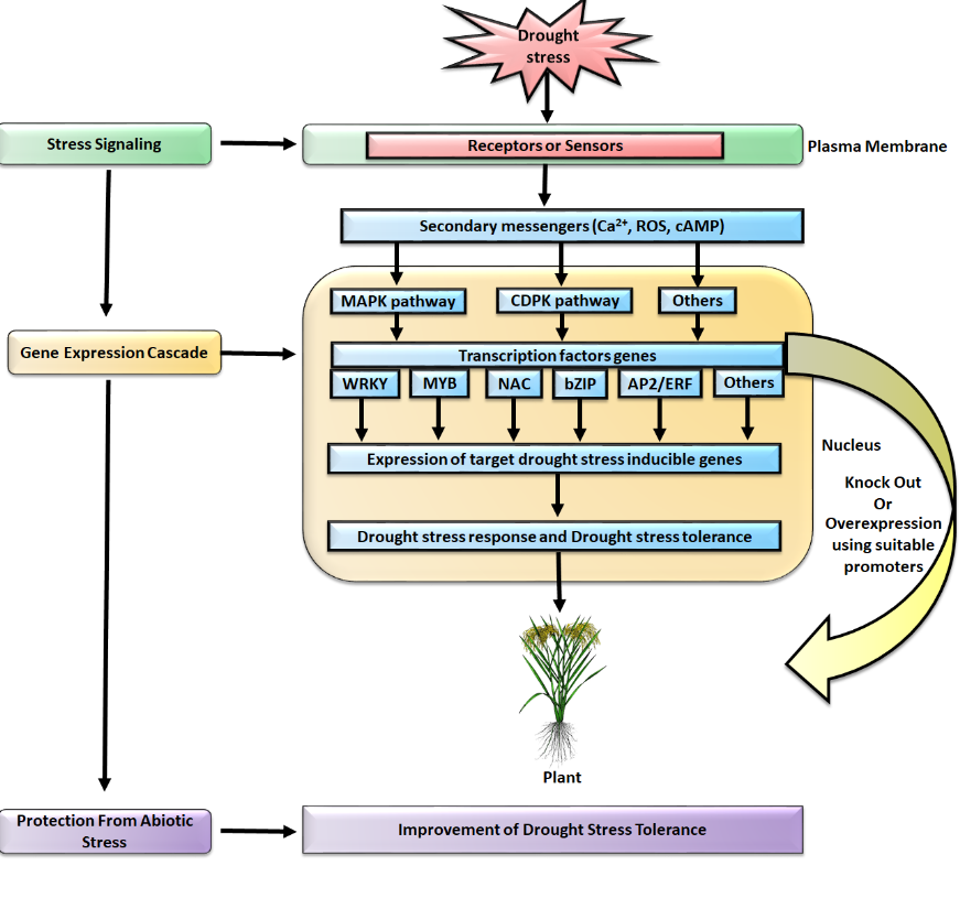
Recent Advances In The Drought Stress Tolerance In Rice V3 Preprints

File Foto V Borbe Sambo Andrej Bergi Jpg Wikimedia Commons
History Of The International Phonetic Alphabet Wikipedia
Hexcodes Fraction Mathematics Teaching Mathematics
H Wiktionary
List Of Unicode Characters Wikipedia

Poster Session Iii Neuropsychopharmacology
E Wiktionary

Frequency Comb Generation In Silicon Nitride Resonators With Amplitude Modulated Pump

Completeness And Eduction In Algebraic Comple7ity Heory Manualzz

High Performance Zinc Oxide Nanorod Doped Ion Imprinted Polypyrrole For The Selective Electrosensing Of Mercury Ii Ions V1 Preprints

The Minor Allele Il 28b Genotype Is Associated With Significantly Lower Download Scientific Diagram
Ss Wikipedia
H Wiktionary

A Ladder 28 Feet Long Leans Against The Side Of A Building And The Angle Between The Ladder And The Building Is 22 Wyzant Ask An Expert

Elon Musk Names Son X Ae A 12 Youtube
Reference Book Reaction Rate Chemical Reaction Engineering

Completeness And Eduction In Algebraic Comple7ity Heory Manualzz

Kamyabi Ki Rahain 3 Pathways To Success Part 3 By Waqfenauintl Issuu

B Ae High Resolution Stock Photography And Images Alamy



